
1896年,中国第一场电影在上海徐园上演。此后百年间致富配资,这里用《一江春水向东流》的史诗感、《爱情神话》的烟火气,把整座城市变成了巨型片场。
上海街头抬头可见的梧桐树影、转角遇见的咖啡馆以及那些留在书里的名字——鲁迅的冷峻,张爱玲的苍凉,王安忆的细腻……文学与影像,似乎总爱在这里扎根。
但上海不甘于只做“优雅的旧梦”。当别的城市还在炫耀百年古迹时,其早已蜕变为文化创意的“创造者”与“定义者”。
2017年,被业界视为顶层设计最为系统全面的上海“文创50条”出台,提出到2035年“全面建成具有国际影响力的文化创意产业中心”的总体目标。
正如该文件的起草人之一曾原所指出的,“新动能在文化创意产业中发生,新经济格局在文化创意产业中布局”。上海,正在有意识地书写文化创意产业的未来。
眼下,游戏与电竞成为这座城市的新名片,米哈游、叠纸等公司从这里走向世界,上海以占全国17.8%的线下电竞赛事,贡献了近一半的行业收入,更开始牵头制定全球电竞赛事标准。
从大银幕到小屏幕,上海始终站在每一次文化浪潮的浪头。

“三把钥匙”
上海文化创意产业的魅力,不仅在于其表面的繁荣,更在于“敢为人先”的格局与魄力。
早在2016年,上海文化创意产业增加值已占全市GDP的12%,真正成为支柱产业。近年来,这一数据持续“跑赢”上海经济整体增速。
上海交大文创学院实践型副教授、视觉中国数据资产业务总经理王钧在接受天府文创云记者采访时表示,这背后借助的是“三把钥匙”:首发性、文化开放性致富配资以及商业模式的可持续性。
以首发性为例,要吸引“首发、首秀、首展”,创新基因与稀缺价值最为关键,而文化创意产业恰好是两者的重要供给者。
2018年,上海在全国率先提出“首发经济”,首店规模持续增长。据统计,2025年1月至10月,上海新增首店达848家,持续领跑全国,国内外品牌“首发首选地”光环愈加耀眼。

这样的首发经济,为上海构筑起一片“生态之林”,吸引更多国际品牌和优质IP聚集。
无论是路易威登全球唯一的“路易号”巨轮项目等标志性项目落地,还是众多高能级首店密集入驻,都印证了上海在打造“首店经济”与IP首发平台上的综合优势与引领姿态。
文化开放性,则是这座城市为创新预备的天然土壤。海派文化留下的包容基因,让上海人对新鲜事物始终怀有好奇与热忱。
所谓“卖给上海人”的网络调侃,侧面也反映了上海人敢消费、会生活的态度。这份开放,也让各类“文创实验”拥有了试错的底气和成长的空间,让好点子更快落地生根。
而一切创新能否长久扎根,最终要看商业模式是否可持续。上海的选择是务实、可延续——从项目策划初期,到后期运营全程,不仅要赢得社会认可,更要具备扎实的经济可行性。
以上海博物馆(下称“上博”)的埃及文明展为例,投入约8000万元,收入高达7.6亿元,其中文创产品约1200款,销售额超过4亿元。
“上博团队以少量核心人员,通过开放征集、快速打样、数据反馈等方式,有效联动产业生态,实现了文创产品的快速迭代与规模化发展。”
在王钧看来,这是一座城市发展文化创意产业“能为、善为、可持续为”的系统能力。
载体跃迁
除了构筑产业生态,文化创意产业的发展,更离不开优质的产业载体。
纵观上海文化创意园区二十多年的发展历程,记者将其梳理为四个关键阶段:自发集聚、快速成长、成熟发展以及转型提升阶段。

本世纪初,上海启动“都市型工业”规划,将杨树浦沿岸的“工业锈带”转化为租金宜人的创作空间,吸引了首批文化创业者。
但园区业态仍显单一,多以艺术家个人创作为主,离构建真正意义上的产业生态尚有很大距离。
2004年,上海市经委挂牌首批18家“创意产业集聚区”,M50、四行仓库、田子坊开始进入公众视野。文创园区“拔地而起”,从零散分布走向同心圆式拓展,主题日渐鲜明。
然而,繁荣之下,仍有分化:有的园区风生水起,有的却步履维艰。
2011年,上海系统提出创意产业发展新思路,聚焦工业设计、时尚设计等领域,园区发展步入成熟阶段。
以上海张江文化创意产业园为例,其在文化与科技、创新、金融结合上优势明显。先后孵化、培育、投资了盛趣游戏,阅文集团,Bilibili等一批国内知名、业界领先的文化与科技相融合企业。
为进一步推动产业跃升,2016年上海专门成立文化创意产业领导小组,促进文创与科技、金融等深度融合。次年,《上海市关于加快本市文化创意产业创新发展的若干意见》(下称“文创50条”)正式出台,明确将影视、动漫游戏等列为重点赛道。
作为“文创50条”从制定到落地的亲历者,王钧回忆,政策出台不久之后,上海市文化创意产业促进会(下称“上海文促会”)应运而生,携手上海交大文创学院引入“私董会”模式——每场私董会汇聚数十家企业,聚焦实际难题展开深度研讨,成为政策解读、资源对接与跨界合作的重要平台。
这一机制载体打破了传统行业协会“开会举手、年会联谊”的松散状态,实现了产业内的务实互动与价值联结。

如今,上海的文创园区正呈现出连片生长、有机融合的图景,逐步构建起“一江、一河、一圈、多点”的空间格局。在这一框架下,上海各区依托自身禀赋,走向差异化的发展路径,文创园区渐渐融为一片相互呼应、功能互补的产业生态圈。
例如,徐汇区汇聚米哈游、莉莉丝等头部游戏企业,园区多以“游戏+文创”融合为标杆;长宁区着力打破园区围墙,幸福里、wysh翡悦里等融入街区,塑造开放共享的城市肌理;静安区则依托苏州河畔的工业遗存,打造如四行天地、M+马利等“可阅读、可漫步”的文旅消费场景。
动能激活
首先看一组数据:2024年,全球游戏市场规模约为12163.35亿元,中国国内游戏市场实际销售收入约为3257.83亿元。上海的这一数据为1558亿元,几乎占据全国总量的一半、全球市场的十分之一。
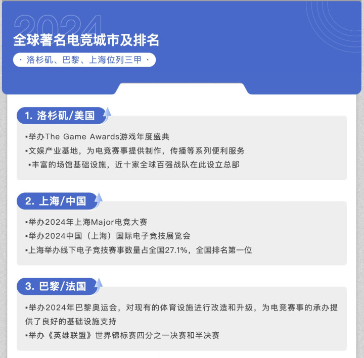
同年,上海举办各类电竞赛事超过2300场,吸引线下观众231万人次,电竞赛事收入占全国近一半。
其不仅成为全球首个集齐TI9、S10、CS2世界锦标赛三大顶尖电竞赛事的城市,产业活力在2024年全球著名电竞城市排名中高居第二位。
相较之下,2024年上海演出市场总收入约为51.7亿元,上海电影市场票房为21.5亿元。在产业规模、市场影响力以及经济效益上,游戏电竞显然早已走在前列。

政策层面也在积极助推这一趋势。今年7月,上海出台《上海市促进软件和信息服务业高质量发展的若干措施》,提到“适时开展外资游戏企业在沪研发的游戏产品视同国产游戏的政策试点,支持数字内容项目开展版权质押融资试点”。
这意味着,落地上海的外资游戏企业所研发的产品,未来有望按国产游戏标准进行版号审批,这对在沪外资游戏企业无疑是一大利好。
不仅外资游戏企业受益,本地游戏企业也迎来多重支持。不久前(12月19日),上海推出“游戏沪十条”,围绕IP生态构建、电竞产业培育、出海拓展等重点方向进行系统布局,旨在通过游戏IP激活文化创意产业的新动能。
“游戏和电竞产业已成为上海文化创意经济的重要组成部分。”但王钧认为,上海亦高度重视前沿技术的布局。例如,将VR大空间技术与游戏内容深度融合,有望成为未来重要的突破方向。
这一“技术+内容”的路径,也正与更广阔的“文化+”融合趋势相呼应。上海社会科学院应用经济研究所研究员曹祎遐指出,推动“文化+科技+文旅”的深度融合,是优化未来产业格局的核心路径。
区域协同亦可为文化创意产业打开新的发展空间。王钧认为致富配资,上海可凭借其在国际对接、版权保护等方面的优势,与长三角地区深化联动。例如,江苏举办的“苏超”等赛事活动,上海可参与发行与海外推广,实现资源互补、合作共赢。
优配网提示:文章来自网络,不代表本站观点。